본 글은 gasida님의 k8s-deploy 스터디 자료를 기반으로 작성되었습니다.
Kubernetes HA의 두 가지 로드밸런서
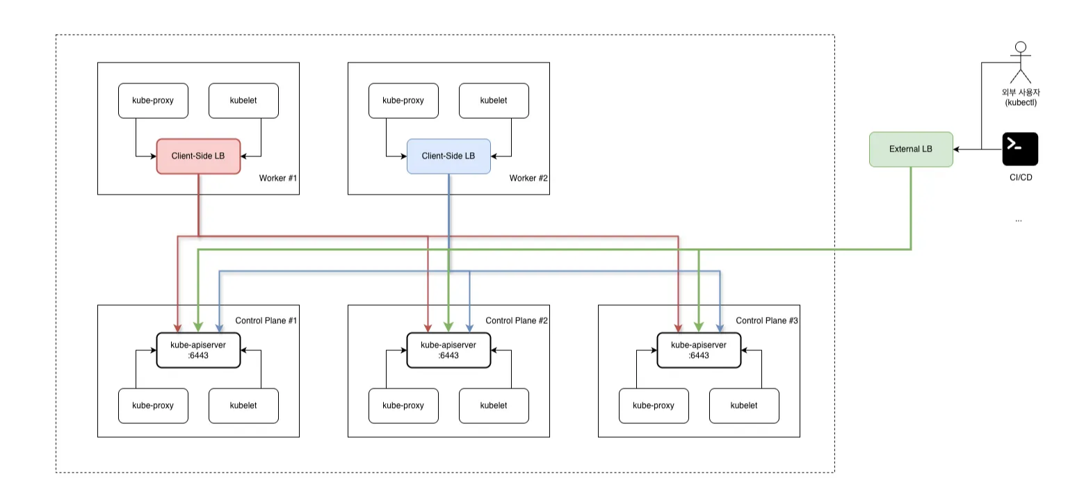
Kubernetes 고가용성 클러스터에는 두 종류의 로드밸런서가 존재합니다.
1.1 Worker Client-Side LB (워커 전용 내부 LB)
위치
- 각 워커 노드 내부 (nginx-proxy static pod)
역할
- 워커 노드의 kubelet, kube-proxy가 Control Plane API 서버에 접근할 때 사용
- localhost:6443으로 수신하여 3개 Control Plane으로 분산
구성
[Worker Node]
┌─────────────────────────────────┐
│ kubelet │
│ kube-proxy │
│ ↓ │
│ localhost:6443 │
│ ↓ │
│ nginx-proxy (static pod) │
│ ├→ CP1:6443 │
│ ├→ CP2:6443 │
│ └→ CP3:6443 │
└─────────────────────────────────┘
장점
- 자동 구성 (Kubespray가 알아서 설치)
- 별도 LB 서버 불필요
- 워커별 독립적 (SPOF 없음)
- 네트워크 홉 최소화
단점
- kubectl 등 외부 관리 도구는 사용 불가
- 워커 수만큼 nginx 인스턴스 실행 (리소스 소모)
1.2 Admin LB (관리자용 외부 LB)
위치
- 독립 서버 (admin-lb 노드)
역할
- kubectl, CI/CD, 모니터링 등 외부 사용자, 관리 도구의 API 접근용
- 단일 엔드포인트 제공 (예: admin-lb.example.com:6443)
구성
[Client]
┌────────────────────────────────┐
│ kubectl │
│ CI/CD 파이프라인 │
│ 모니터링 시스템 │
└──────────┬─────────────────────┘
↓
admin-lb:6443 (HAProxy/Nginx)
├→ CP1:6443
├→ CP2:6443
└→ CP3:6443
장점
- 관리 도구들의 단일 진입점
- Control Plane IP 변경 시 LB 설정만 수정
- 접근 제어, 로깅 중앙화 가능
단점
- 별도 서버 필요 (인프라 비용)
- Admin LB 자체가 SPOF (HA 구성 필요)
실습 환경
| Server Name | Role | OS | IP | CPU | MEM | Disk |
| admin-lb | API LB | Ubuntu 22.04 | 192.168.105.151 | 2 | 16G | 20G |
| node1 | control plane | Ubuntu 22.04 | 192.168.105.152 | 4 | 16G | 30G |
| node2 | control plane | Ubuntu 22.04 | 192.168.105.153 | 4 | 16G | 30G |
| node3 | control plane | Ubuntu 22.04 | 192.168.105.154 | 4 | 16G | 30G |
| node4 | worker | Ubuntu 22.04 | 192.168.105.155 | 4 | 16G | 30G |
최종 목표
kubectl [client] → admin-lb:6443 → HAProxy → control plane [node1, node2, node3]
kubelet [node4] → localhost:6443 → nginx → control plane [node1, node2, node3]

실습 1. Worker Client-Side LB로 기본 HA 구성
1) 노드 서버 설정 (node1~node4)
ssh 설정, hosts 도메인 설정
#!/usr/bin/env bash
set -e
echo ">>>> Initial Config Start <<<<"
########################################
# TASK 1. Timezone & NTP
########################################
echo "[TASK 1] Change Timezone and Enable NTP"
timedatectl set-local-rtc 0
timedatectl set-timezone Asia/Seoul
systemctl enable --now systemd-timesyncd >/dev/null 2>&1
########################################
# TASK 2. Disable SWAP (Kubernetes requirement)
########################################
echo "[TASK 2] Disable SWAP"
swapoff -a
sed -i.bak '/\sswap\s/d' /etc/fstab
########################################
# TASK 3. Kernel modules & sysctl
########################################
echo "[TASK 3] Config kernel & module"
cat << EOF > /etc/modules-load.d/k8s.conf
overlay
br_netfilter
EOF
modprobe overlay >/dev/null 2>&1 || true
modprobe br_netfilter >/dev/null 2>&1 || true
cat << EOF > /etc/sysctl.d/k8s.conf
net.bridge.bridge-nf-call-iptables = 1
net.bridge.bridge-nf-call-ip6tables = 1
net.ipv4.ip_forward = 1
EOF
sysctl --system
########################################
# TASK 4. /etc/hosts
########################################
echo "[TASK 4] Setting Local DNS Using hosts file"
sed -i '/admin-lb/d;/node[1-4]/d' /etc/hosts
cat << EOF >> /etc/hosts
192.168.105.151 admin-lb
192.168.105.152 node1
192.168.105.153 node2
192.168.105.154 node3
192.168.105.155 node4
EOF
########################################
# TASK 5. SSH configuration
########################################
echo "[TASK 5] Setting SSHD"
echo "root:<PASSWORD>" | chpasswd
sed -i 's/^#\?PermitRootLogin.*/PermitRootLogin yes/' /etc/ssh/sshd_config
sed -i 's/^#\?PasswordAuthentication.*/PasswordAuthentication yes/' /etc/ssh/sshd_config
systemctl restart ssh >/dev/null 2>&1
########################################
# TASK 6. Base packages
########################################
echo "[TASK 6] Install packages"
apt-get update -qq
apt-get install -y \
git \
curl \
ca-certificates \
gnupg \
nfs-common >/dev/null 2>&1
echo ">>>> Initial Config End <<<<"
2) admin-lb 서버 설정
HAProxy 설치/설정, NFS Server 설치/설정, ssh 설정, hosts 도메인 설정, kubespray git clone, kubectl/k9s/helm 설치
#!/usr/bin/env bash
">>>> Initial Config Start <<<<"
########################################
# TASK 1. Time & NTP
########################################
echo "[TASK 1] Timezone & NTP 설정"
timedatectl set-local-rtc 0
timedatectl set-timezone Asia/Seoul
systemctl enable --now systemd-timesyncd >/dev/null 2>&1
echo
########################################
# TASK 2. Disable Firewall (UFW)
########################################
echo "[TASK 2] UFW 비활성화"
ufw disable >/dev/null 2>&1 || true
echo
########################################
# TASK 3. /etc/hosts
########################################
echo "[TASK 3] /etc/hosts 설정"
sed -i '/admin-lb/d;/node[1-4]/d' /etc/hosts
cat << EOF >> /etc/hosts
192.168.105.151 admin-lb
192.168.105.152 node1
192.168.105.153 node2
192.168.105.154 node3
192.168.105.155 node4
EOF
echo
########################################
# TASK 4. Base Packages
########################################
echo "[TASK 4] 기본 패키지 설치"
apt-get update -qq
apt-get install -y \
curl git sshpass ca-certificates \
apt-transport-https gnupg lsb-release \
python3-pip nfs-kernel-server >/dev/null 2>&1
echo
########################################
# TASK 5. kubectl
########################################
echo "[TASK 5] kubectl 설치"
mkdir -p /etc/apt/keyrings
curl -fsSL https://pkgs.k8s.io/core:/stable:/v1.32/deb/Release.key \
| gpg --dearmor -o /etc/apt/keyrings/kubernetes.gpg
echo "deb [signed-by=/etc/apt/keyrings/kubernetes.gpg] \
https://pkgs.k8s.io/core:/stable:/v1.32/deb/ /" \
> /etc/apt/sources.list.d/kubernetes.list
apt-get update -qq
apt-get install -y kubectl >/dev/null 2>&1
echo
########################################
# TASK 6. HAProxy (API LB)
########################################
echo "[TASK 6] HAProxy 설치 및 설정"
apt-get install -y haproxy >/dev/null 2>&1
cat << EOF > /etc/haproxy/haproxy.cfg
global
log /dev/log local0
daemon
maxconn 4000
defaults
mode tcp
log global
option tcplog
timeout connect 10s
timeout client 1m
timeout server 1m
frontend kube-apiserver
bind *:6443
default_backend kube-apiserver-backend
backend kube-apiserver-backend
balance roundrobin
option tcp-check
server node1 192.168.105.152:6443 check
server node2 192.168.105.153:6443 check
server node3 192.168.105.154:6443 check
listen stats
bind *:9000
mode http
stats enable
stats uri /haproxy_stats
EOF
systemctl enable --now haproxy >/dev/null 2>&1
echo
########################################
# TASK 7. NFS Server
########################################
echo "[TASK 7] NFS 서버 설정"
mkdir -p /srv/nfs/share
chown nobody:nogroup /srv/nfs/share
chmod 755 /srv/nfs/share
echo "/srv/nfs/share *(rw,sync,no_root_squash,no_subtree_check)" > /etc/exports
exportfs -rav >/dev/null 2>&1
systemctl enable --now nfs-server >/dev/null 2>&1
echo
########################################
# TASK 8. SSH 설정
########################################
echo "[TASK 8] SSH 설정"
echo "root:<PASSWORD>" | chpasswd
sed -i 's/^#PermitRootLogin.*/PermitRootLogin yes/' /etc/ssh/sshd_config
sed -i 's/^#PasswordAuthentication.*/PasswordAuthentication yes/' /etc/ssh/sshd_config
systemctl restart ssh >/dev/null 2>&1
echo
########################################
# TASK 9. SSH Key 배포
########################################
echo "[TASK 9] SSH Key 생성 및 배포"
ssh-keygen -t rsa -N "" -f /root/.ssh/id_rsa >/dev/null 2>&1
for ip in 151 152 153 154 155; do
echo " - Copy key to 192.168.105.$ip"
sshpass -p '<PASSWORD>' ssh-copy-id -o StrictHostKeyChecking=no root@192.168.105.$ip >/dev/null 2>&1
done
echo
########################################
# TASK 10. Kubespray
########################################
echo "[TASK 10] Kubespray 클론 및 inventory 설정"
git clone -b v2.29.1 https://github.com/kubernetes-sigs/kubespray.git /root/kubespray >/dev/null 2>&1
cp -rfp /root/kubespray/inventory/sample /root/kubespray/inventory/mycluster
cat << EOF > /root/kubespray/inventory/mycluster/inventory.ini
[kube_control_plane]
node1 ansible_host=192.168.105.152 ip=192.168.105.152 etcd_member_name=etcd1
node2 ansible_host=192.168.105.153 ip=192.168.105.153 etcd_member_name=etcd2
node3 ansible_host=192.168.105.154 ip=192.168.105.154 etcd_member_name=etcd3
[etcd:children]
kube_control_plane
[kube_node]
node4 ansible_host=192.168.105.155 ip=192.168.105.155
EOF
echo
########################################
# TASK 11. Python Deps
########################################
echo "[TASK 11] Python dependency 설치"
pip3 install -r /root/kubespray/requirements.txt >/dev/null 2>&1
echo
########################################
# TASK 12. Helm
########################################
echo "[TASK 12] Helm 설치"
curl -fsSL https://raw.githubusercontent.com/helm/helm/main/scripts/get-helm-3 | bash >/dev/null 2>&1
echo
echo ">>>> Initial Config End <<<<"
3) 설정 환경 확인
root@admin-lb:~/kubespray-HA# for i in {1..4}; do echo ">> k8s-node$i <<"; ssh node$i hostname; echo; done
>> k8s-node1 <<
node1
>> k8s-node2 <<
node2
>> k8s-node3 <<
node3
>> k8s-node4 <<
node4
root@admin-lb:~/kubespray-HA# for i in {1..5}; do echo ">> k8s-node$i <<"; ssh 192.168.105.15$i hostname; echo; done
>> k8s-node1 <<
admin-lb
>> k8s-node2 <<
node1
>> k8s-node3 <<
node2
>> k8s-node4 <<
node3
>> k8s-node5 <<
node4
root@admin-lb:~/kubespray-HA# which python3 && python3 -V
/usr/bin/python3
Python 3.10.12
root@admin-lb:~/kubespray-HA# cat /root/kubespray/inventory/mycluster/inventory.ini
[kube_control_plane]
node1 ansible_host=192.168.105.152 ip=192.168.105.152 etcd_member_name=etcd1
node2 ansible_host=192.168.105.153 ip=192.168.105.153 etcd_member_name=etcd2
node3 ansible_host=192.168.105.154 ip=192.168.105.154 etcd_member_name=etcd3
[etcd:children]
kube_control_plane
[kube_node]
node4 ansible_host=192.168.105.155 ip=192.168.105.155
root@admin-lb:~/kubespray-HA# exportfs -rav
exporting *:/srv/nfs/share
root@admin-lb:~/kubespray-HA# cat /etc/exports
/srv/nfs/share *(rw,sync,no_root_squash,no_subtree_check)

4) cluster, flannel, addons 설정값 변경
# k8s_cluster.yml 설정
sed -i 's|kube_owner: kube|kube_owner: root|g' inventory/mycluster/group_vars/k8s_cluster/k8s-cluster.yml
sed -i 's|kube_network_plugin: calico|kube_network_plugin: flannel|g' inventory/mycluster/group_vars/k8s_cluster/k8s-cluster.yml
sed -i 's|kube_proxy_mode: ipvs|kube_proxy_mode: iptables|g' inventory/mycluster/group_vars/k8s_cluster/k8s-cluster.yml
sed -i 's|enable_nodelocaldns: true|enable_nodelocaldns: false|g' inventory/mycluster/group_vars/k8s_cluster/k8s-cluster.yml
echo "enable_dns_autoscaler: false" >> inventory/mycluster/group_vars/k8s_cluster/k8s-cluster.yml
root@admin-lb:~/kubespray# grep -iE 'kube_owner|kube_network_plugin:|kube_proxy_mode|enable_nodelocaldns:' inventory/mycluster/group_vars/k8s_cluster/k8s-cluster.yml
kube_owner: root
kube_network_plugin: flannel
kube_proxy_mode: iptables
enable_nodelocaldns: false
# flannel 설정
echo "flannel_interface: ens33" >> inventory/mycluster/group_vars/k8s_cluster/k8s-net-flannel.yml
root@admin-lb:~/kubespray# grep "^[^#]" inventory/mycluster/group_vars/k8s_cluster/k8s-net-flannel.yml
flannel_interface: ens33
# addons
sed -i 's|metrics_server_enabled: false|metrics_server_enabled: true|g' inventory/mycluster/group_vars/k8s_cluster/addons.yml
echo "metrics_server_requests_cpu: 25m" >> inventory/mycluster/group_vars/k8s_cluster/addons.yml
echo "metrics_server_requests_memory: 16Mi" >> inventory/mycluster/group_vars/k8s_cluster/addons.yml
root@admin-lb:~/kubespray# grep -iE 'metrics_server_enabled:' inventory/mycluster/group_vars/k8s_cluster/addons.yml
metrics_server_enabled: true
5) kubespray로 kubernetes 설치
ANSIBLE_FORCE_COLOR=true ansible-playbook -i inventory/mycluster/inventory.ini -v cluster.yml -e kube_version="1.32.9" | tee kubespray_install.log

root@admin-lb:~/kubespray# kubectl get nodes -o jsonpath='{range .items[*]}{.metadata.name}{"\t"}{.spec.podCIDR}{"\n"}{end}'
node1 10.233.64.0/24
node2 10.233.65.0/24
node3 10.233.67.0/24
node4 10.233.66.0/24
root@admin-lb:~/kubespray# ssh node1 etcdctl.sh member list -w table
+------------------+---------+-------+------------------------------+------------------------------+------------+
| ID | STATUS | NAME | PEER ADDRS | CLIENT ADDRS | IS LEARNER |
+------------------+---------+-------+------------------------------+------------------------------+------------+
| 1d9709e3b87e94d1 | started | etcd2 | https://192.168.105.153:2380 | https://192.168.105.153:2379 | false |
| b65184f1b302bcc4 | started | etcd1 | https://192.168.105.152:2380 | https://192.168.105.152:2379 | false |
| dd3a126bd79df14b | started | etcd3 | https://192.168.105.154:2380 | https://192.168.105.154:2379 | false |
+------------------+---------+-------+------------------------------+------------------------------+------------+
root@admin-lb:~/kubespray# for i in {1..3}; do echo ">> node$i <<"; ssh node$i etcdctl.sh endpoint status -w table; echo; done
>> node1 <<
+----------------+------------------+---------+---------+-----------+------------+-----------+------------+--------------------+--------+
| ENDPOINT | ID | VERSION | DB SIZE | IS LEADER | IS LEARNER | RAFT TERM | RAFT INDEX | RAFT APPLIED INDEX | ERRORS |
+----------------+------------------+---------+---------+-----------+------------+-----------+------------+--------------------+--------+
| 127.0.0.1:2379 | b65184f1b302bcc4 | 3.5.25 | 11 MB | true | false | 4 | 7746 | 7746 | |
+----------------+------------------+---------+---------+-----------+------------+-----------+------------+--------------------+--------+
>> node2 <<
+----------------+------------------+---------+---------+-----------+------------+-----------+------------+--------------------+--------+
| ENDPOINT | ID | VERSION | DB SIZE | IS LEADER | IS LEARNER | RAFT TERM | RAFT INDEX | RAFT APPLIED INDEX | ERRORS |
+----------------+------------------+---------+---------+-----------+------------+-----------+------------+--------------------+--------+
| 127.0.0.1:2379 | 1d9709e3b87e94d1 | 3.5.25 | 12 MB | false | false | 4 | 7746 | 7746 | |
+----------------+------------------+---------+---------+-----------+------------+-----------+------------+--------------------+--------+
>> node3 <<
+----------------+------------------+---------+---------+-----------+------------+-----------+------------+--------------------+--------+
| ENDPOINT | ID | VERSION | DB SIZE | IS LEADER | IS LEARNER | RAFT TERM | RAFT INDEX | RAFT APPLIED INDEX | ERRORS |
+----------------+------------------+---------+---------+-----------+------------+-----------+------------+--------------------+--------+
| 127.0.0.1:2379 | dd3a126bd79df14b | 3.5.25 | 12 MB | false | false | 4 | 7752 | 7752 | |
+----------------+------------------+---------+---------+-----------+------------+-----------+------------+--------------------+--------+
6) Worker Client-Side LB 자동 구성 확인
root@admin-lb:~/kubespray# ssh node4 crictl ps | grep nginx
ad5e49b1e4777 c44d76c3213ea 46 minutes ago Running ingress-nginx-controller 0 523e6682ea310 ingress-nginx-controller-gpb84 ingress-nginx
beebaa63167ed c318e336065b1 About an hour ago Running nginx-proxy 0 1bddacee49bf0 nginx-proxy-node4 kube-system
root@admin-lb:~/kubespray# ssh node4 curl -s localhost:8081/healthz -I
HTTP/1.1 200 OK
Server: nginx
Date: Sun, 08 Feb 2026 03:22:10 GMT
Content-Type: text/plain
Content-Length: 0
Connection: keep-alive
root@admin-lb:~/kubespray# ssh node4 cat /etc/kubernetes/kubelet.conf | grep server
server: https://localhost:6443
root@admin-lb:~/kubespray# ssh node4 cat /etc/kubernetes/kubelet.conf | grep server
server: https://localhost:6443
root@admin-lb:~/kubespray# kubectl get cm -n kube-system kube-proxy -o yaml | grep server
server: https://127.0.0.1:6443
root@admin-lb:~/kubespray# ssh node4 ss -tnlp | grep :6443
LISTEN 0 511 127.0.0.1:6443 0.0.0.0:* users:(("nginx",pid=44082,fd=5),("nginx",pid=44081,fd=5),("nginx",pid=44054,fd=5))
root@admin-lb:~/kubespray# ssh node4 cat /etc/nginx/nginx.conf
...
stream {
upstream kube_apiserver {
least_conn;
server 192.168.105.152:6443;
server 192.168.105.153:6443;
server 192.168.105.154:6443;
}
server {
listen 127.0.0.1:6443;
proxy_pass kube_apiserver;
proxy_timeout 10m;
proxy_connect_timeout 1s;
}
}
...
7) HA 동작 테스트
# 워커노드 통신 상태 확인
root@admin-lb:~/kubespray# ssh node4 curl -sk https://localhost:6443/version
{
"major": "1",
"minor": "32",
"gitVersion": "v1.32.9",
"gitCommit": "cea7087b31eb788b75934d769a28f058ab309318",
"gitTreeState": "clean",
"buildDate": "2025-09-09T19:37:59Z",
"goVersion": "go1.23.12",
"compiler": "gc",
"platform": "linux/amd64"
}
# 장애 재현 - Control Plane 1번 노드 poweroff
root@admin-lb:~/kubespray# ssh node1 poweroff
# 워커노드 통신 상태 확인
root@admin-lb:/home/ria# ssh node4 curl -sk https://localhost:6443/version
{
"major": "1",
"minor": "32",
"gitVersion": "v1.32.9",
"gitCommit": "cea7087b31eb788b75934d769a28f058ab309318",
"gitTreeState": "clean",
"buildDate": "2025-09-09T19:37:59Z",
"goVersion": "go1.23.12",
"compiler": "gc",
"platform": "linux/amd64"
}
# node1 upstream pool에서 제외 확인
root@node2:~# kubectl logs -f nginx-proxy-node4 -n kube-system
...
2026/02/08 03:42:00 [error] 20#20: *1051 recv() failed (104: Connection reset by peer) while proxying and reading from upstream, client: 127.0.0.1, server: 127.0.0.1:6443, upstream: "192.168.105.152:6443", bytes from/to client:1489/0, bytes from/to upstream:0/1489
2026/02/08 03:42:00 [error] 21#21: *1071 recv() failed (104: Connection reset by peer) while proxying and reading from upstream, client: 127.0.0.1, server: 127.0.0.1:6443, upstream: "192.168.105.152:6443", bytes from/to client:1489/0, bytes from/to upstream:0/1489
2026/02/08 03:42:00 [error] 21#21: *1077 recv() failed (104: Connection reset by peer) while proxying and reading from upstream, client: 127.0.0.1, server: 127.0.0.1:6443, upstream: "192.168.105.152:6443", bytes from/to client:1489/0, bytes from/to upstream:0/1489
2026/02/08 03:42:00 [error] 21#21: *1065 recv() failed (104: Connection reset by peer) while proxying and reading from upstream, client: 127.0.0.1, server: 127.0.0.1:6443, upstream: "192.168.105.152:6443", bytes from/to client:1489/0, bytes from/to upstream:0/1489
2026/02/08 03:42:00 [error] 20#20: *1049 recv() failed (104: Connection reset by peer) while proxying and reading from upstream, client: 127.0.0.1, server: 127.0.0.1:6443, upstream: "192.168.105.152:6443", bytes from/to client:1471/0, bytes from/to upstream:0/1471
2026/02/08 03:42:00 [error] 20#20: *1082 recv() failed (104: Connection reset by peer) while proxying and reading from upstream, client: 127.0.0.1, server: 127.0.0.1:6443, upstream: "192.168.105.152:6443", bytes from/to client:1489/0, bytes from/to upstream:0/1489
2026/02/08 03:42:00 [error] 20#20: *1061 recv() failed (104: Connection reset by peer) while proxying and reading from upstream, client: 127.0.0.1, server: 127.0.0.1:6443, upstream: "192.168.105.152:6443", bytes from/to client:1489/0, bytes from/to upstream:0/1489
2026/02/08 03:43:19 [error] 21#21: *1105 upstream timed out (110: Operation timed out) while connecting to upstream, client: 127.0.0.1, server: 127.0.0.1:6443, upstream: "192.168.105.152:6443", bytes from/to client:0/0, bytes from/to upstream:0/0
2026/02/08 03:43:19 [warn] 21#21: *1105 upstream server temporarily disabled while connecting to upstream, client: 127.0.0.1, server: 127.0.0.1:6443, upstream: "192.168.105.152:6443", bytes from/to client:0/0, bytes from/to upstream:0/0
...
# kubectl은 실패 => 실습 2에서 admin lb 구성
root@admin-lb:/home/ria# kubectl get pods -A
Unable to connect to the server: dial tcp 192.168.105.152:6443: connect: no route to host
실습 2. Admin LB 추가로 완전한 HA 구성
1) k8s apiserver 호출 설정 (kube-config 수정)
root@admin-lb:/home/ria# sed -i 's/192.168.105.152/192.168.105.151/g' ~/.kube/config
root@admin-lb:/home/ria# cat ~/.kube/config | grep server
server: https://192.168.105.151:6443
root@admin-lb:/home/ria# kubectl get node
E0208 12:55:24.571091 2672733 memcache.go:265] "Unhandled Error" err="couldn't get current server API group list: Get \"https://192.168.105.151:6443/api?timeout=32s\": tls: failed to verify certificate: x509: certificate is valid for 10.233.0.1, 192.168.105.154, 192.168.105.152, 127.0.0.1, ::1, 192.168.105.153, not 192.168.105.151"
E0208 12:55:24.574813 2672733 memcache.go:265] "Unhandled Error" err="couldn't get current server API group list: Get \"https://192.168.105.151:6443/api?timeout=32s\": tls: failed to verify certificate: x509: certificate is valid for 10.233.0.1, 192.168.105.153, 192.168.105.152, 127.0.0.1, ::1, 192.168.105.154, not 192.168.105.151"
E0208 12:55:24.578513 2672733 memcache.go:265] "Unhandled Error" err="couldn't get current server API group list: Get \"https://192.168.105.151:6443/api?timeout=32s\": tls: failed to verify certificate: x509: certificate is valid for 10.233.0.1, 192.168.105.154, 192.168.105.152, 127.0.0.1, ::1, 192.168.105.153, not 192.168.105.151"
E0208 12:55:24.582311 2672733 memcache.go:265] "Unhandled Error" err="couldn't get current server API group list: Get \"https://192.168.105.151:6443/api?timeout=32s\": tls: failed to verify certificate: x509: certificate is valid for 10.233.0.1, 192.168.105.153, 192.168.105.152, 127.0.0.1, ::1, 192.168.105.154, not 192.168.105.151"
E0208 12:55:24.586192 2672733 memcache.go:265] "Unhandled Error" err="couldn't get current server API group list: Get \"https://192.168.105.151:6443/api?timeout=32s\": tls: failed to verify certificate: x509: certificate is valid for 10.233.0.1, 192.168.105.154, 192.168.105.152, 127.0.0.1, ::1, 192.168.105.153, not 192.168.105.151"
Unable to connect to the server: tls: failed to verify certificate: x509: certificate is valid for 10.233.0.1, 192.168.105.154, 192.168.105.152, 127.0.0.1, ::1, 192.168.105.153, not 192.168.105.151
- TLS 검증 오류 - Kubernetes API 서버의 인증서는 특정 IP와 도메인만 허용
2) Control Plane 서버에 SAN 적용 후 인증서 재발급
- supplementary_addresses_in_ssl_keys 변수에 새 IP와 도메인 추가
- kube-apiserver 인증서 재발급
- 새로 추가된 IP/도메인이 SAN에 반영되어 TLS 오류 해결
root@admin-lb:~/kubespray# echo "supplementary_addresses_in_ssl_keys: [192.168.105.151, k8s-api-srv.admin-lb.com]" >> inventory/mycluster/group_vars/k8s_cluster/k8s-cluster.yml
root@admin-lb:~/kubespray# ansible-playbook -i inventory/mycluster/inventory.ini -v cluster.yml --tags "control-plane" --list-tasks
root@admin-lb:~/kubespray# ansible-playbook -i inventory/mycluster/inventory.ini -v cluster.yml --tags "control-plane" --limit kube_control_plane -e kube_version="1.32.9"
# 적용 후
root@admin-lb:~/kubespray# kubectl get node -v=6
I0208 13:25:28.086285 2674444 loader.go:402] Config loaded from file: /root/.kube/config
I0208 13:25:28.086879 2674444 envvar.go:172] "Feature gate default state" feature="InformerResourceVersion" enabled=false
I0208 13:25:28.086899 2674444 envvar.go:172] "Feature gate default state" feature="WatchListClient" enabled=false
I0208 13:25:28.086918 2674444 envvar.go:172] "Feature gate default state" feature="ClientsAllowCBOR" enabled=false
I0208 13:25:28.086926 2674444 envvar.go:172] "Feature gate default state" feature="ClientsPreferCBOR" enabled=false
I0208 13:25:28.098864 2674444 round_trippers.go:560] GET https://192.168.105.151:6443/api/v1/nodes?limit=500 200 OK in 8 milliseconds
NAME STATUS ROLES AGE VERSION
node1 Ready control-plane 128m v1.32.9
node2 Ready control-plane 127m v1.32.9
node3 Ready control-plane 127m v1.32.9
node4 Ready <none> 127m v1.32.9
root@admin-lb:~/kubespray# echo "192.168.105.151 k8s-api-srv.admin-lb.com" >> /etc/hosts
root@admin-lb:~/kubespray# sed -i 's/192.168.105.151/k8s-api-srv.admin-lb.com/g' /root/.kube/config
root@admin-lb:~/kubespray# kubectl get node -v=6
I0208 13:26:05.581396 2674450 loader.go:402] Config loaded from file: /root/.kube/config
I0208 13:26:05.581846 2674450 envvar.go:172] "Feature gate default state" feature="ClientsAllowCBOR" enabled=false
I0208 13:26:05.581869 2674450 envvar.go:172] "Feature gate default state" feature="ClientsPreferCBOR" enabled=false
I0208 13:26:05.581879 2674450 envvar.go:172] "Feature gate default state" feature="InformerResourceVersion" enabled=false
I0208 13:26:05.581885 2674450 envvar.go:172] "Feature gate default state" feature="WatchListClient" enabled=false
I0208 13:26:05.595140 2674450 round_trippers.go:560] GET https://k8s-api-srv.admin-lb.com:6443/api/v1/nodes?limit=500 200 OK in 8 milliseconds
NAME STATUS ROLES AGE VERSION
node1 Ready control-plane 128m v1.32.9
node2 Ready control-plane 128m v1.32.9
node3 Ready control-plane 128m v1.32.9
node4 Ready <none> 127m v1.32.9
root@admin-lb:~/kubespray# ssh node2 cat /etc/kubernetes/ssl/apiserver.crt | openssl x509 -text -noout
...
X509v3 Subject Alternative Name:
DNS:k8s-api-srv.admin-lb.com, DNS:kubernetes, DNS:kubernetes.default, DNS:kubernetes.default.svc, DNS:kubernetes.default.svc.cluster.local, DNS:lb-apiserver.kubernetes.local, DNS:localhost, DNS:node-0.kubernetes.local, DNS:node-1.kubernetes.local, DNS:node1, DNS:node2, DNS:node3, DNS:server.kubernetes.local, IP Address:10.233.0.1, IP Address:192.168.105.153, IP Address:127.0.0.1, IP Address:0:0:0:0:0:0:0:1, IP Address:192.168.105.151, IP Address:192.168.105.152, IP Address:192.168.105.154
...
3) configmap 수정
- kubeadm-config ConfigMap은 자동 업데이트 되지 않음
- SAN을 직접 ConfigMap에 등록하여
kubeadm 업그레이드나 추가 Control Plane 노드 설치 시 새 SAN이 유지되도록 설정
root@admin-lb:~/kubespray# kubectl edit cm -n kube-system kubeadm-config
apiVersion: v1
data:
ClusterConfiguration: |
apiServer:
certSANs:
- kubernetes
- kubernetes.default
- kubernetes.default.svc
- kubernetes.default.svc.cluster.local
- 10.233.0.1
- localhost
- 127.0.0.1
- ::1
- node1
- node2
- node3
- lb-apiserver.kubernetes.local
- 192.168.105.152
- 192.168.105.153
- 192.168.105.154
- server.kubernetes.local
- node-0.kubernetes.local
- node-1.kubernetes.local
- 192.168.105.151
- k8s-api-srv.admin-lb.com
...
4) HA 동작 테스트
# admin-lb 서버
root@admin-lb:~/kubespray# while true; do kubectl get node ; echo ; kubectl get pod -n kube-system; sleep 1; echo ; done
# 워커 노드 (node4)
root@node4:/home/ria# while true; do curl -sk https://127.0.0.1:6443/version | grep gitVersion ; date; sleep 1; echo ; done
# 장애 재현 - 3대의 컨트롤 플레인 서버 중 node1 강제 종료
root@node1:~# poweroff
결과
- kubectl -> TLS handshake timeout 발생. 5초 중단 후 다시 연결
- curl API 요청 -> nginx proxy 기반 통신으로 지연 거의 없음
- 결과적으로 외부 사용자 요청과 워커노드 요청 모두 가용 노드로 전환되어 서비스 지속 (HA 동작 확인)
# admin-lb 서버
...
Unable to connect to the server: net/http: TLS handshake timeout
NAME READY STATUS RESTARTS AGE
coredns-664b99d7c7-lgw7x 1/1 Running 0 114m
coredns-664b99d7c7-zxhhl 1/1 Running 0 49m
kube-apiserver-node1 1/1 Running 1 (26m ago) 131m
kube-apiserver-node2 1/1 Running 1 131m
kube-apiserver-node3 1/1 Running 1 131m
kube-controller-manager-node1 1/1 Running 3 (26m ago) 131m
kube-controller-manager-node2 1/1 Running 2 131m
kube-controller-manager-node3 1/1 Running 2 131m
kube-flannel-4jb7p 1/1 Running 0 114m
kube-flannel-6c986 1/1 Running 1 (26m ago) 114m
kube-flannel-6v7sd 1/1 Running 0 114m
kube-flannel-jdfdd 1/1 Running 0 114m
kube-proxy-7fphd 1/1 Running 0 130m
kube-proxy-8qcl5 1/1 Running 0 130m
kube-proxy-j7wzk 1/1 Running 1 (26m ago) 130m
kube-proxy-jkdp4 1/1 Running 0 130m
kube-scheduler-node1 1/1 Running 2 (26m ago) 131m
kube-scheduler-node2 1/1 Running 1 131m
kube-scheduler-node3 1/1 Running 1 131m
metrics-server-65fdf69dcb-7fvnh 1/1 Running 0 113m
nginx-proxy-node4 1/1 Running 0 130m
# 워커 노드 (node4)
...
"gitVersion": "v1.32.9",
Sun Feb 8 01:28:44 PM KST 2026
"gitVersion": "v1.32.9",
Sun Feb 8 01:28:45 PM KST 2026
"gitVersion": "v1.32.9",
Sun Feb 8 01:28:46 PM KST 2026
...
운영 환경 추천
- Worker Client-Side LB => 활성화
- Admin LB => HA 구성 (Admin LB 2대 + Keepalived VIP)
# Admin LB HA 구성 예시
VIP: 192.168.105.148 (Keepalived Virtual IP)
admin-lb-1: 192.168.105.149 (MASTER)
admin-lb-2: 192.168.105.150 (BACKUP)
# kubectl(외부 사용자) 설정 ~/.kube/config
clusters:
- cluster:
server: https://192.168.105.148:6443
name: kubernetes'Kubernetes' 카테고리의 다른 글
| [Kubernetes] Cluster API 실습 - 쿠버네티스로 쿠버네티스 관리하기 (0) | 2026.02.19 |
|---|---|
| [Kubernetes] 폐쇄망(Air-Gap) 환경에서 k8s 실습 환경 구성 (0) | 2026.02.14 |
| [Kubespray] Kubernetes 자동 설치 실습 (v1.33) (0) | 2026.01.31 |
| [kubeadm] Kubernetes 버전 업그레이드 (1.32 -> 1.35) (0) | 2026.01.22 |
| Kubernetes 설치 과정에서 등장하는 용어 정리 (0) | 2026.01.19 |